首页
索赔征集
律师简介
新闻资讯
案件进展
索赔问答
成功案例
联系我们
上市公司相关信息
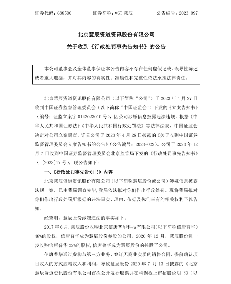
【处罚事先告知】慧辰股份收到《行政处罚事先告知书》的公告(2023/12/8)
时间:2026-01-30 14:24:18
来源:本站
点击:67
<
上一篇:
【处罚事先告知】ST贵人收到《行政处罚事先告知书》的公告(2024/9/13)
>
下一篇:
【立案】慧辰股份收到中国证监会立案告知书的公告(2023/4/28)